中国直播网微博 直播网微博 网站地图 商标版权注册证 直播号入驻
当前位置: 中国直播网 > 综合 > 教育
天津2019年普通高等学校招生考试报名工作规定
2018-10-25 19:28:15
空军第12批女飞行学员开招啦!
2018-10-25 19:26:52
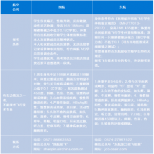
民航招飞:2019年两大航空在浙拟招135名飞行学员
2018-10-25 19:23:59
山东2019年高考(春季)招生专业类别及涵盖专业范围
2018-10-25 14:53:59
广西:2019年高考艺术类专业统考考试科目及时间安排
2018-10-25 10:46:59
广西:2019年艺术统考12月上旬举行 报名工作即将开始
2018-10-25 10:46:05
福建:关于普通高考报名条件有关事项的政策解读
2018-10-25 10:45:13
福建:2019年高考报名条件及随迁子女报名要求
2018-10-25 10:44:15
清华大学加大力度完善资助育人体系
2018-10-25 10:43:07
2019年安徽高考艺术专业统一考试模块一考试说明(试行)
2018-10-24 16:53:54
广西:2020年普通高考报名工作将于11月1日启动
湖南省发布2020年普通高等学校招生网上报名信息采集工作实施方案
湖南:2020年普通高考报名重要提示
42017沈阳中考说明公布 三个学科略有调整
5国际班必读:学了那么多国际课程 真的有用吗
6【周末互动】新学期,你的flag是什么?
CopyRight 2014-2024 中国直播网(直播网)VZHIBO.COM.CN(中國直播網有限公司)
本站取得授权享有第17448205号“直播网”商标注册证 | 中国直播网投稿公邮:news@newsgo.com
直播网网站所登载资讯、图集、视频等内容,版权归直播号自媒体平台原作者或投稿人所有,投稿视同本站原创首发,刊发或转载仅限传播目的非本网观点,未经授权请勿转载或商业用途。
直播网侵权反馈:news@newsgo.com 直播网撤稿函下载如有侵权请来邮说明情况提供相关资料证实,直播网收到后会尽快处理答复。吉公网安备22040002000116 备案号: